យោងតាមអនុក្រឹត្យលេខ ៦៤ អនក្រ.បក ចុះថ្ងៃទី១០ ខែឧសភា ឆ្នាំ២០១៩ ស្តីពីការរៀបចំ និងការប្រព្រឹត្តទៅ នៃក្រសួងប្រៃសណីយ៍និងទូរគមនាគមន៍ និងអនុក្រឹត្យលេខ ២២៧ អនក្រ.បក ស្តីពីការរៀបចំ និងប្រព្រឹត្តទៅនៃបណ្ឌិតសភាបច្ចេកវិទ្យាឌីជីថលកម្ពុជា រចនាសម្ព័ន្ធក្រសួងត្រូវបានកំណត់ដោយអង្គការលេខខាងក្រោមនេះ៖

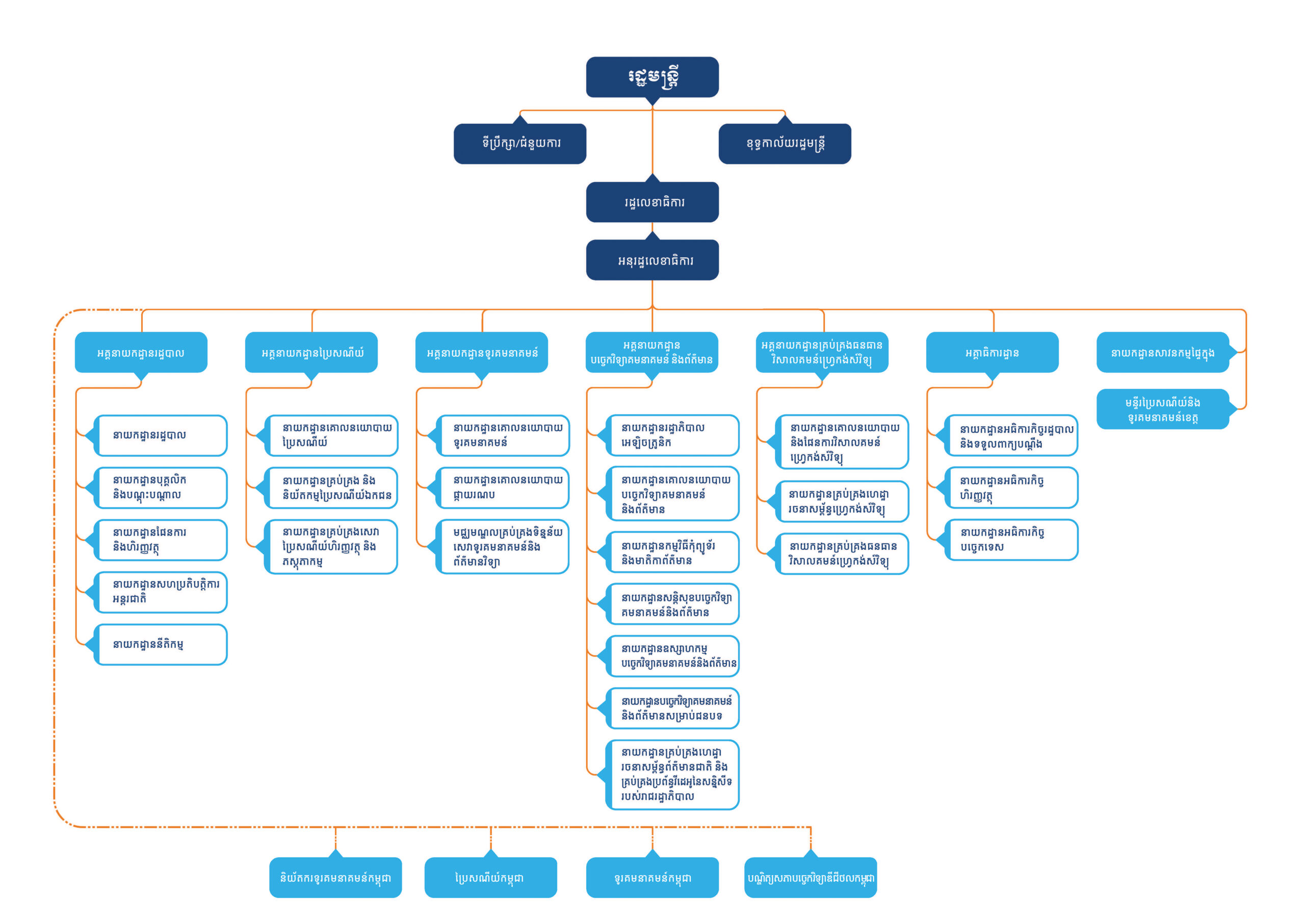
ក្រសួងប្រៃសណីយ៍ និងទូរគមនាគមន៍ មានរចនាសម្ព័ន្ធដូចខាងក្រោម៖
ក) អង្គភាពថ្នាក់ជាតិ
- ខុទ្ទកាល័យរដ្ឋមន្ត្រី
- អគ្គនាយកដ្ឋាន
- អគ្គនាយកដ្ឋានរដ្ឋបាល
- អគ្គនាយកដ្ឋានប្រៃសណីយ៍
- អគ្គនាយកដ្ឋានទូរគមនាគមន៍
- អគ្គនាយកដ្ឋានបច្ចេកវិទ្យាគមនាគមន៍ និងព័ត៌មាន
- អគ្គនាយកដ្ឋានគ្រប់គ្រងធនធានវិសាលគមន៍ហ្វ្រេកង់ស៍វិទ្យុ
- អគ្គាធិការដ្ឋាន
- នាយកដ្ឋានសវនកម្មផ្ទៃក្នុង
ខ) អង្គភាពស្វយ័ត
- និយ័តករទូរគមនាគមន៍កម្ពុជា
- សហគ្រាសសាធារណៈ
- ទូរគមនាគមន៍កម្ពុជា
- ប្រៃសណីយ៍កម្ពុជា
- បណ្ឌិត្យសភាបច្ចេកវិទ្យាឌីជីថលកម្ពុជា
គ) អង្គភាពថ្នាក់ក្រោមជាតិ
- មន្ទីរប្រៃសណីយ៍និងទូរគមនាគមន៍ខេត្ត
